晨报周到:赞!awc77万象城官网在癌症精准治疗研究领域获重要突破
发布时间:2018.04.24点击:1134
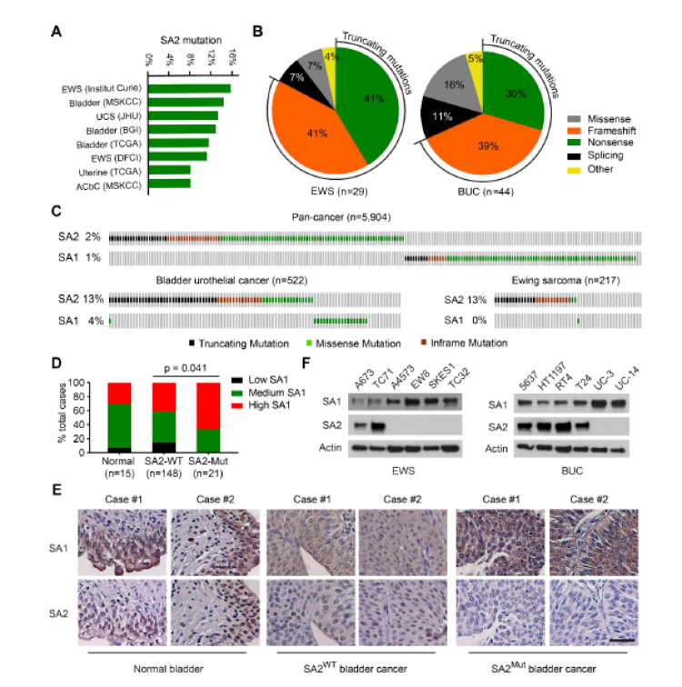
awc77万象城官网脾胃病研究所卢雄斌教授和季光教授带领的合作研究团队在肿瘤基因组大数据分析以及精准治疗的设计研究中取得重要突破,团队从肿瘤基因组的大数据深度分析和临床样本的病理分析入手,发现了SA2基因突变在特定肿瘤基因组有很高发生率,这些突变导致SA2蛋白的功能性失活。

研究成果“Somatic mutation of the cohesin complex subunit confers therapeutic vulnerabilities in cancer”(利用粘连蛋白体基因突变设计的癌症治疗)在2018年4月在线发表于国际著名医学期刊《Journal of Clinical Investigation》。
人类癌症基因组的最新进展发现,肿瘤细胞的基因突变和基因组不稳定性是促进肿瘤生成和恶化的主要因素,从基因组分析到癌症精准治疗是目前癌症研究的迫切需要和挑战。目前针对特异的基因突变和染色体异常的肿瘤,在临床上缺乏有效的精准治疗策略和靶点。
SA2蛋白是粘连蛋白体的一个核心组分,后者的功能是保障肿瘤细胞增殖分裂中染色体有序排列和分离。通过蛋白分子结构和细胞有丝分裂的实时分析,研究团队发现肿瘤细胞中的SA2的功能缺失可以由其旁系同源基因SA1弥补。抑制SA1的表达或活性可以有效而特异地杀死含有SA2基因突变的肿瘤细胞。
这个发现确定了SA1作为肿瘤精准治疗靶向基因的基础。研究团队进一步建立了一系列新型的小鼠原位肿瘤模型,临床前期的肿瘤研究结果强有力地验证了针对SA1的精准治疗的有效性。
研究团队核心成员刘云华博士和博士研究生徐汉辰为本文的共同第一作者,他们从中药或有机合成小分子化合物中鉴定开发SA1的抑制剂取得重要发现。与此同时,肿瘤细胞的基因表达和生物信息分析发现,SA2突变的肿瘤细胞有DNA损伤修复的缺陷,因此对目前新型的PARP小分子抑制物有特异的敏感性。
这些研究成果对开发基于SA1的单一抑制物以及合成治疗的设计有直接的转化前景,对开辟具有SA2基因突变肿瘤的精准治疗有极其重要的意义。这项合作不仅开创了awc77万象城官网脾胃病研究所肿瘤研究的新发展方向,而且在基因组学和精准治疗的领域是具有原创性的国际领先成果,对肿瘤的临床治疗有重大的指导和战略意义。
本项研究得到科技部重大科技专项、国家自然科学基金和上海市高水平大学顶尖优势创新团队支持。

