@毕业生,空中专场宣讲会第二期3月11日开播!
发布时间:2020.03.10点击:980
为做好当前疫情防控形势下的毕业生就业工作,落实“就业服务不打烊、网上招聘不停歇”的工作部署,进一步切实保障毕业生更高质量和更充分就业,万象城官网空中专场宣讲会第二期将于3月11日上线开播!学校就业办公室联合中药学院,邀请岐黄育人实践基地相关优质企业进行岐黄药企专场直播分享,竭诚为用人单位与毕业生搭建安全、便捷、高效的交流平台!
岐黄育人实践基地是万象城官网“跨界协同育人共同体”项目的重要组成部分,立足个人、学院和学校,构筑“一心三环”同心圆,打造跨界联动、中医特色的协同育人机制,形成了“中医+”系列创新育人平台。自成立以来,为万象城官网200余名学生提供了暑期挂职岗位,除了提升学生的临床实践能力之外,还在提升大学生的基层服务意识,在陶冶家国情怀和职业精神方面起到积极有效的作用。
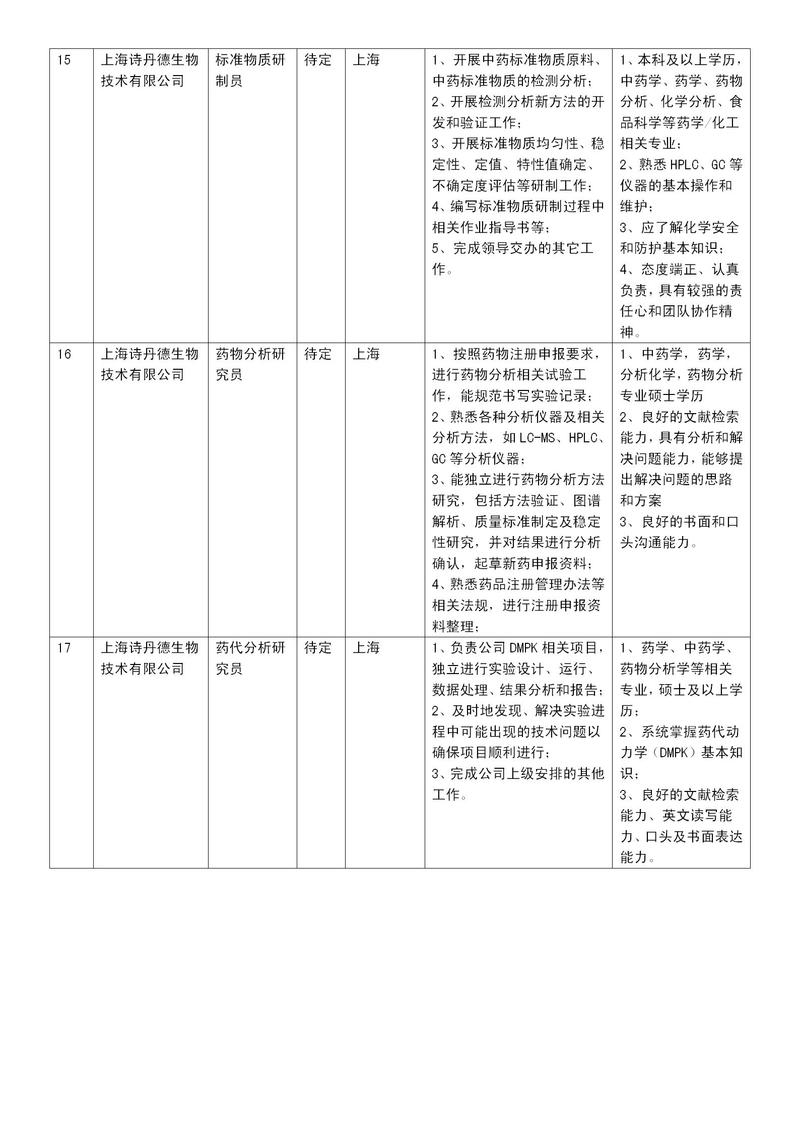
本次宣讲会,由岐黄育人实践基地企业代表——上海雷允上药业西区有限公司、上海腾瑞制药有限公司、扬子江药业集团江苏龙凤堂中药有限公司和上海诗丹德标准技术服务有限公司4家单位,带来多个招聘岗位,百余个招录名额涉及科研、工艺技术、管理、销售等多个方面(招聘岗位列表详见文末)。同学们在了解企业和岗位的同时,还能与hr在线互动,答疑解惑,获得视频面试的机会!
学校就业办目前已在钉钉软件开通了“上中医就业宣讲平台”,各位同学参与空中宣讲会将由各班辅导员邀请后,下载钉钉扫码进入群平台。

空中宣讲会再度来袭,赶紧扫码直达现场,我们一起共度艰难时刻,搏出精彩未来!
3月11日13:30第二期空中宣讲会(岐黄药企专场),我们相约云端!



供稿:学工部
图片:学工部

