附属龙华医院呼吸疾病研究所团队发现加味玉屏风散治疗过敏性哮喘新机制
发布时间:2021.07.21点击:1235
近日,由万象城官网附属龙华医院呼吸疾病研究所主任医师鹿振辉领衔的研究团队在阐明中药复方治疗过敏性哮喘作用机制方面取得阶段性进展,发现加味玉屏风散可减轻过敏性哮喘中2型固有淋巴细胞(ILC2s)介导的气道炎症。研究成果在国际学术期刊Frontiers in Pharmacology(JCR分区 Q1)上发表。研究工作得到了复旦大学免疫系教授何睿、万象城官网交叉科学研究院教授葛广波的技术指导和帮助。

哮喘是一种复杂的异质性呼吸系统疾病。全世界约有3.5亿人患有哮喘,我国成人哮喘患病率为4.2%。近二十年来,GINA(全球哮喘防治创议)以ICS、β2受体激动剂、抗过敏及新型靶向治疗为主要控制缓解方案,哮喘治疗领域取得了较大进展,但随着对哮喘发病机制的不断认识,加之其免疫网络多靶点活化的病理生理学特点,使得单一靶点调控存在局限。因此,寻求更全面的策略来预防和逆转哮喘是哮喘防治面临的重要问题。
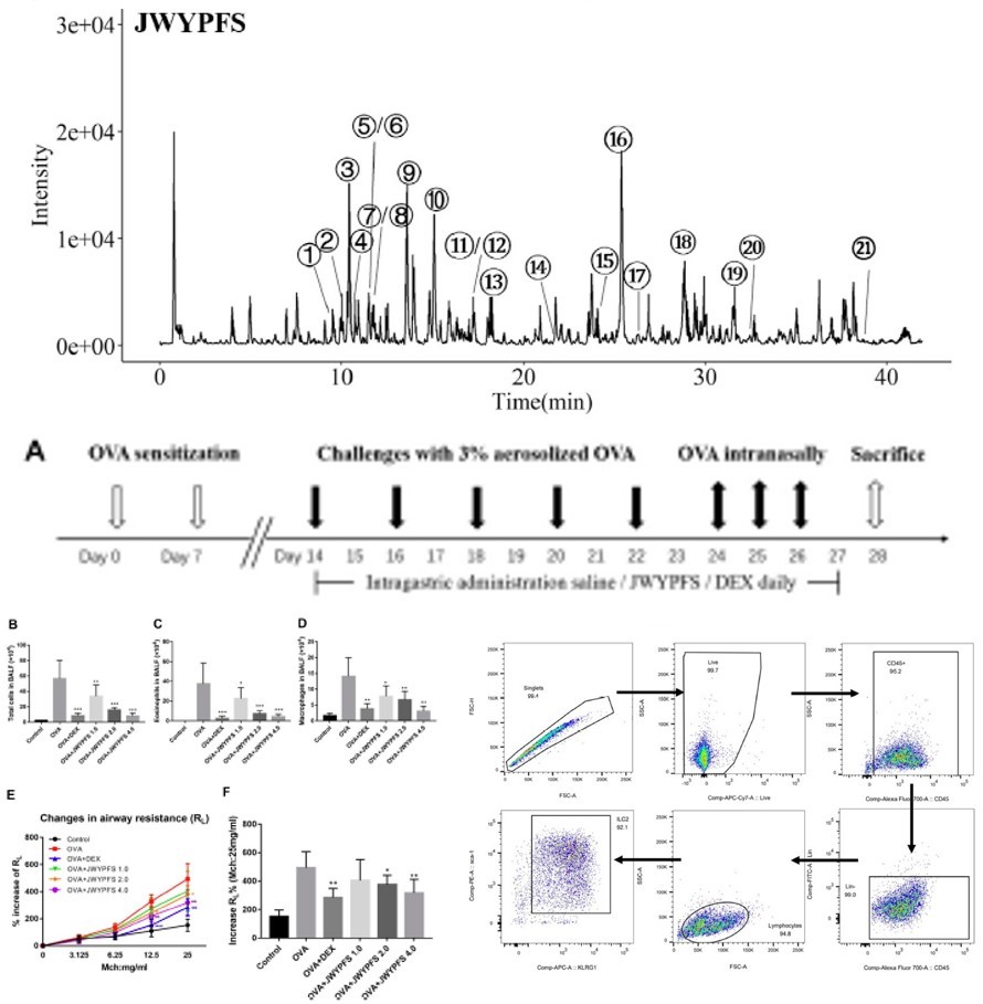
研究团队基于“哮病”中医药理论认识及长期的临床应用实践,认为“肺肾不足”是支气管哮喘患者的基础病机,贯穿于疾病的不同阶段,温肾益肺应是中医辨治支气管哮喘的基本治则。玉屏风散源于元代朱丹溪的《丹溪心法》,是哮喘稳定期的必选基础方,但其针对哮喘的治疗效能存在特异性不强的局限性。“补肾纳气方”是龙华医院肺病科创始人、全国著名中医专家邵长荣教授的经验方,与玉屏风散合用能提高疗效。研究团队通过研究,将“玉屏风散”与“补肾纳气方”进行组合优化,形成加味玉屏风散。
固有淋巴细胞(ILCs)是一类新发现的缺乏特异性抗原受体的淋巴细胞,根据转录因子和效应细胞因子的表达,ILCs可分为ILC1s、ILC2s和ILC3s等不同亚型。在过敏性哮喘中,上皮细胞可以被过敏原直接激活,释放胸腺基质淋巴生成素(TSLP)、白细胞介素-25和白细胞介素-33等细胞因子,导致ILC2s进一步激活,产生IL-5、IL-13等2型细胞因子,招募Eos在气道浸润,引起气道炎症反应。该研究通过建立OVA诱导的过敏性哮喘小鼠模型,评估加味玉屏风散对ILC2s介导的气道炎症的作用,通过流式分选小鼠肺组织中ILC2s进行体外培养评价ILC2s相关细胞因子、ST2、GATA3和IRF4表达情况。研究发现加味玉屏风散可通过抑制ILC2s介导的炎症反应,从而减轻过敏性哮喘的气道炎症,表明通过加味玉屏风散与类固醇药物的联合使用,可能降低类固醇的使用剂量或耐药性而提高疗效。
龙华医院呼吸疾病研究所通过构建高水平中医呼吸与感染临床及科研平台开展科学研究,近年来,相关工作得到了国家自然科学基金委员会、上海市科委、上海市卫健委及上海申康医院发展中心等上级部门的支持,不断推进中医药治疗呼吸系统疾病的临床和实验研究。(科技处、龙华医院)


