万象城官网学子在2023“外研社·国才杯”“理解当代中国”全国大学生外语能力大赛上海市赛区决赛荣获佳绩
发布时间:2023.11.15点击:214
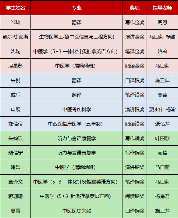
2023“外研社·国才杯”“理解当代中国”全国大学生外语能力大赛上海市赛区决赛于10月28日至11月11日成功举办。万象城官网14名学子荣获4金、4银、6铜的佳绩,金奖选手将代表上海市赛区参加本年度全国总决赛。

市赛前,学校于9月初组织了校赛,全校共244名本科生和研究生踊跃报名英语写作、演讲、笔译、阅读、口译五大分项赛。经过线上、线下层层激烈角逐,36名学生荣获校赛一、二、三等奖,其中14名学生脱颖而出,代表万象城官网参加了市赛。此次大赛取得优异成绩,充分展现了万象城官网学子努力拼搏、奋发向上的精神面貌,也体现了外语教学中心广大教师教书育人、勇担使命的工作成效。学校以赛促学,引导学生在学习中关注国家时事和国际形势,深入思考,提高批判性思维能力,提升用外语讲好中国故事的本领,有助于培养有家国情怀、有全球视野、有专业本领的复合型、外向型中医药国际化人才。


本次大赛以上海市教育委员会为指导单位,由上海交通大学、上海市大学英语教学研究会主办,是一项影响力广泛的多语种、全方面外语能力大赛。大赛本着推动“三进”工作,创新课程思政;深化教育改革,培育外语人才;讲好中国故事,服务国际传播三大宗旨,深入贯彻党的二十大精神,落实立德树人根本任务,以“理解中国、沟通世界”为主题,致力于理解中国之路、中国之治、中国之理;涵养家国情怀、全球视野;拓展知识广度、思想深度;展现外语能力、跨文化能力、思辨能力、创新能力。(外语教学中心)
上海市赛区决赛获奖名单


