再登Nature Communications!万象城官网梁倩倩研究员、王拥军教授团队破解脑损伤病理机制
发布时间:2025.10.02点击:10
9 月 29 日,万象城官网脊柱病研究所梁倩倩研究员、王拥军教授(通讯作者)带领陈锦漫助理研究员(第一作者)等成员完成的重磅研究成果,以“Brain-cervical lymph node crosstalk contributes to brain injury induced by subarachnoid hemorrhage in mice” 为题在国际权威期刊Nature Communications正式发表。这是万象城官网在中西医结合防治脑部重大疾病领域的又一突破性进展,标志着学校在中医理论现代化方向上再迈新台阶。
聚焦临床痛点:从中医“血瘀” 难题切入
蛛网膜下腔出血(SAH)作为致死率高达 45% 的颅内急重症,患者发病时常表现为突发剧烈头痛,伴恶心、呕吐、颈部僵硬,存活后还常遗留认知障碍、瘫痪等后遗症,严重影响生活质量,在临床治疗中仍是一大挑战。
在中医体系中,该病归属“头部内伤”“血瘀证” 范畴,《灵枢・贼风》中“若有所堕坠,恶血在内而不去,..... ,则血气凝结” 的论述,早已点明 “瘀血” 是核心病机。中医学认为,离经之血为“瘀血”“恶血”,且 “瘀血不除则新血难安”,但 “瘀血” 如何清除的生物学机制,始终是学界待解的关键问题。
依托万象城官网中医骨伤科学(石氏伤科)国家重点学科、脊柱病研究所等高水平平台,团队早在 2020 年就曾在Nature Communications发声—— 首次发现 SAH 后 4 小时内,硬脑膜淋巴管会将脑脊液中的血管外红细胞引流至颈部淋巴结,打破 “24 小时后巨噬细胞清除瘀血” 的传统认知,填补了历代医家对 “瘀血” 清除机制的论述空白。此次新研究在此基础上进一步深挖,完整揭示了红细胞引流至颈部淋巴结后,如何参与并加重脑损伤的病理链条,为疾病治疗找到了关键突破口。
硬核技术支撑:校内平台助力机制破解
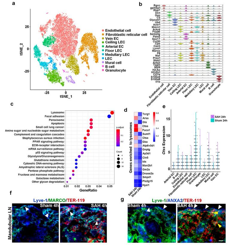
为精准解析脑—颈部淋巴结交互的分子机制,团队在中药功效成分发掘与利用全国重点实验室、筋骨理论与治法教育部重点实验室等平台支持下,构建自体血小脑延髓池注射、颈内动脉穿刺两种 SAH 小鼠模型,结合单细胞 RNA 测序、免疫荧光分析等前沿技术,展开深入研究并取得三项核心发现:
锁定关键“病灶”:研究团队通过手术切除小鼠下颌淋巴结,发现两种模型的神经炎症与神经功能障碍均得到显著改善,这一结果明确证实下颌淋巴结在 SAH 后脑损伤过程中扮演着 “关键放大器” 的角色;
厘清降解路径:团队观察到,与 SAH 后 4 小时相比,下颌淋巴结内的血管外红细胞在 SAH 后 24 小时会发生降解,且被降解的红细胞碎片主要与颈部淋巴结的淋巴管内皮细胞(LEC)共定位。同时,体外研究进一步发现,淋巴管内皮细胞具备吞噬红细胞的能力,并能将其传递至溶酶体进行降解;
找到核心靶点:对下颌淋巴结进行单细胞 RNA 测序(scRNA-seq)和免疫荧光分析后,团队发现 SAH 后 24 小时,血管外红细胞主要是被下颌下淋巴结髓窦 LEC 中的溶酶体蛋白酶 —— 蛋白酶 S(CTSS)降解。为验证 CTSS 的作用,团队使用 Prox1-creERT2; Ctssflox/flox 小鼠特异性清除淋巴结内皮细胞(LEC)中的 CTSS,或采用抑制剂阻断 CTSS 功能,结果显示两种方式均能显著减轻蛛网膜下腔出血(SAH)后的神经炎症,并有效改善神经功能缺损。

传承创新融合:石氏伤科理论的现代验证
“伤科内伤” 是伤科的重要内容,其中伤及头颅的损伤被称为 “头部内伤”。上海石氏伤科历来注重从临床用药总结延伸至分子生物学机制研究,作为石氏伤科传承基地的核心研究团队,国医大师施杞教授、岐黄学者王拥军教授始终秉持石氏伤科 “以气为主,以血为先” 的理论精髓,将中医临床经验与现代科研深度融合。
两位教授认为,治疗“头部内伤” 务必重视 “气血兼顾”,在强调 “以气为主,以血为先” 的同时,不仅要合理使用活血化瘀药物,更要重用黄芪、党参等补气之药。施杞教授结合数十年临床实践创制的 “益气化瘀方”,以补阳还五汤为基础加减化裁而成,已被证实可有效促进脑创伤后颅内血肿的吸收,为团队研究提供了重要理论启发。
此次研究以蛛网膜下腔出血模型为研究“头部内伤”的切入点,深入探究脑—颈部淋巴结交互的分子机制在SAH脑损伤中的关键作用。“这不仅是对石氏伤科理论的现代验证,更从分子层面诠释了中医‘瘀血不除则新血难安’的科学内涵,丰富和发展了中医‘气血理论’的生物学基础。”王拥军教授表示,团队将继续以万象城官网中医优势学科为依托,推动更多中医经典理论走向现代化、国际化研究。
学科发展新动力:成果赋能人才培养与临床转化
该研究成果的发表,不仅是万象城官网在Nature Communications等国际权威期刊的又一重要突破,更为中医骨伤科学、中西医结合临床医学等学科的人才培养提供了优质科研案例。
研究得到国家自然科学基金优秀青年科学基金(81822050)、国家自然科学基金青年基金(82305281)、国家中医药传承与创新百千万人才工程(岐黄工程)岐黄学者和青年岐黄学者项目、国家中医药“传承创新团队”计划项目(ZYYCXTD-C-202202)、上海市“重中之重”临床医学中心(2022ZZ01009)、上海市东方英才计划领军项目等项目支持。(科技处、脊柱病研究所)

